新能源汽车技术专业简介
一、专业简介
进入21世纪后,我国的汽车拥有量步入了跨越式发展新阶段,随着车辆的增加,全球能源和环境系统面临巨大的挑战,汽车作为石油消耗和二氧化碳排放的大户,需要进行革命性的变革。因此,世界各国都纷纷大力发展新能源汽车,节能减排。新能源汽车在此背景下茁壮发展。新能源汽车产业的快速发展,对汽车人才培养提出了新的要求、新的挑战。新能源汽车和普通燃油车最大的区别在于,新能源汽车电子占汽车整车成本的50%以上,远远高于燃油车。新能源汽车产业对新能源汽车电子的人才需求潜力大,目前已面临严重的人才短缺问题。
二、培养目标
适应新能源汽车维修行业生产、建设、管理第一线需要的,德、智、体、美全面发展,掌握新能源汽车的机电传动、电池充放电技术、控制系统的原理和维修能力,能熟练进行新能源汽车的维修工艺制定,具有新能源汽车技术专业必备的基本理论和爱岗敬业、安全生产意识、责任关怀意识和创新精神,从事新能源汽车的维修、保养、产品检测、销售及生产管理等岗位群的技术技能人才。
三、就业目标
新能源汽车专业学生毕业后主要的就业方向包括整车及零部件生产企业、新能源汽车的检测与维修以及新能源汽车销售和保险服务。
新能源整车及零部件生产企业的工作岗位主要包括新能源汽车零部件制造,新能源汽车整车制造装配,新能源汽车相关技术(参数)调试和质检等工作。
新能源汽车检测维修,主要从事新能源汽车4S店、维修企业从事新能源汽车故障诊断,新能源汽车4S店、维修企业从事新能源汽车故障排除,能对新能源汽车维修结果进行正确评价。
新能源汽车销售与保险服务工作岗位主要从事新能源汽车销售企业、4S店从事新能源汽车销售工作,从事新能源汽车的保险与理赔相关业务。
四、课程体系
课程体系的建立主要依据培养拥护党的基本路线、方针和政策,掌握新能源汽车的机电传动、电池充放电技术、控制系统的原理和维修能力,能熟练进行新能源汽车的维修工艺制定,具有新能源汽车技术专业必备的技术技能人才。在课程体系的架构上主要包含国家规定必须学习的通识课,为了完成本专业课程学习的专业基础课,本专业人才必须掌握的基本内容的岗位专项能力课,以及为了拓宽学生的就业面,拓展学生的知识体系的专业选修课等部分组成。通过校内外教师,企业等共同制定本课程体系,培养符合社会需要的新能源汽车专业人才。
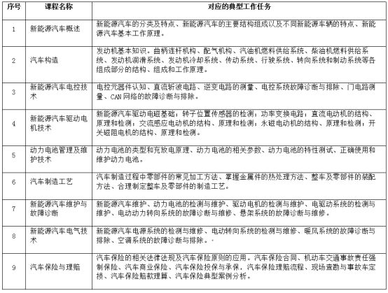
主要专业课程如下表所示:

五、实验实训条件
1.校内实训
新能源汽车专业建有汽车发动机实验室、汽车底盘实验室和汽车电气实验室、新能源汽车实验室。汽车发动机实验室配有汽车发动机实验实训台架多套,能够满足相关课程的理论教学,发动机拆装实训和发动机电控系统的故障诊断与排除等实训项目。汽车底盘实验室有汽车离合器、制动系统、手动变速器、自动变速器等多套设备能够满足汽车底盘课程的理论教学和相关实训项目的开展。新能源汽车实验室配备动力电池实验台架、动力电池充放电实验台架等实验仪器和检测设备,比亚迪e5和帝豪EV300整车为学生掌握新能源汽车的整车结构和整车排故提供硬件支撑。
2.校外实训
通过三年的专业建设,新能源汽车技术专业不断与校外单位紧密联系,到目前建立了多家校外实训基地。为学生提供阶段实习、定岗实习以及为毕业生提供相关就业岗位。
六、师资团队
本专业现有专职及兼职教师十余名,其中高级职称二人,中级职称5人,专职教师100%具有硕士学位,“双师型”比例达到85%。现有省级教学名师1名,院级教学名师1名,省级教坛新秀1名,院级教坛新秀2名。本专业多名教师多年担任安徽省及国家职业院校技能大赛的执裁工作,具有丰富的理论和实践工作经验。教师政治、业务素质高,教学经验丰富,工作能力强。
七、专业特色
1.以实践教学为中心,强调理实一体化教学
在教学过程中采用行动导向教学法精心设计每个学习情境,基于行动导向十步法设计教学实施过程。学生以小组的形式在学习任务单的引导下完成专业知识和能力训练,强调学习过程的最终目的是完成能力的提升。行动导向教学以学生为中心,以学生操作为主,以培养和提升职业能力为目标,既能提升学生的理论水平也能培养学生的职业技能水平,能够最大程度的调动学生的学习积极性。
2.以技能大赛为基础,促进教学改革
新能源汽车技术专业在成立以来一直坚持参加职业院校技能大赛,依靠技能大赛推动教学改革,依靠技能大赛促进校企合作,依靠技能大赛选拔优秀学生,树立学生榜样,形成崇尚技能,推崇工匠精神的良好氛围。在2018年,2019年安徽省职业院校技能大赛新能源汽车服务项目赛项中均获得良好成绩。